泥漿流量計如何正確選型
正確的選型對于泥漿流量計的應用至關重要,*先必須根據被測流體的參數選擇合適的口徑、內襯和電極材料,其次根據用戶對流量計的要求選擇儀表外殼防護等級和輸出功能。據有關數據顯示,儀表在實際使用中有2/3的故障是因錯誤選型造成的,需特別注意。選型工作一般包括以下幾個部分, 即:
(1) 收集被測流體的參數
流體名稱、*大/*小流量、*高壓力、*高/*低溫度、流體電導率、流體對儀表的磨損性與腐蝕性、是否有回流(反向流)出現、管內是否出現負壓等。
(2)流速和口徑與測量精度的關系
泥漿流量計測量精度與口徑和流速有關,流速大精度就會高,反之流速越小精度就越低,一般可測量的*低流速為0.1m/s(即該流速可保證測量精度)。
(3)參照“流量計口徑與流量范圍對照表”
*小與*大流量對應的流速為0.1~10m/s
流量公式為Q=0.002826VD2
式中Q-流量m3/h,V-流速m/s,D-口徑mm

可以根據表中的流量范圍選擇合適的流量計口徑:
★測清潔水時,經濟流速是1.5~3m/s,此時管損小、泵耗電量低;
★測易結晶結垢的液體時,適當提高流速,以>3m/s為宜,流速高起到自清掃作用,從而防止液體粘附在管壁和電極上;
★測礦漿等磨損大的流體時,應適當降低流速,以<2m/s為宜,以降低介質對內襯和電極的磨損;
★實際應用中管道流體流速高于7m/s的較少,超過10m/s的則更為罕見。
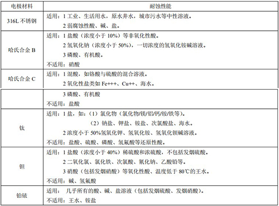
(4)電極材料的選擇
泥漿流量計中只有電極與被測介質接觸,起著傳遞感應電壓的作用。
合格的電極材料不允許產生腐蝕,也不允許產生電極表面效應。

1. HB不耐硝酸腐蝕,對于濃度大于10%的鹽酸和硫酸鋁會產生電極表面效應,使流量計輸出不穩定。
2. 鉭不會被水腐蝕,但與水接觸容易被氧化,產生電極表面效應,生成絕緣層,使流量計輸出不穩定。
3. 鉑電極對鹽酸有良好的耐腐性,但測量濃度大于10%的鹽酸時,流量計輸出波動會很大。鉑電極用于測量低壓、雙氧水時,由于電極表面效應會產生氣霧,阻礙電氣通路,使流量計輸出不穩定。
(5)內襯材料的選擇
根據被測介質的腐蝕性、磨損性和溫度來選擇內襯材料。

轉換器的結構和外形尺寸(詳見轉換器部分)
泥漿流量計(含傳感器)外形及連接尺寸(見圖 2-2,表 2-4)


常用規格泥漿流量計外形尺寸和法蘭連接尺寸

常用規格泥漿流量計外形尺寸和法蘭連接尺寸

上一篇:泥漿流量計工作原理
下一篇:泥漿流量計怎么調整


